您好,欢迎进入山东向明数智物联科技有限公司官网!
需求提交
|
网站地图
|
联系我们
网站首页
软件方案
环境监测
环境监管
智慧农业
智慧工厂
智慧门店
软件定制
仪器设备
在线监测类
数据采集传输类
信号监测类
实验室类
解决方案
采测分离全流程
智慧环保
安全生产智慧管理
新闻中心
公司新闻
行业新闻
关于我们
公司概况
资质证书
联系我们
需求提交
咨询服务热线
0531-82899880
在线监测类
在线监测类
数据采集传输类
信号监测类
实验室类
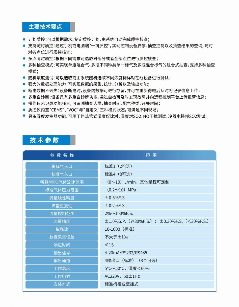
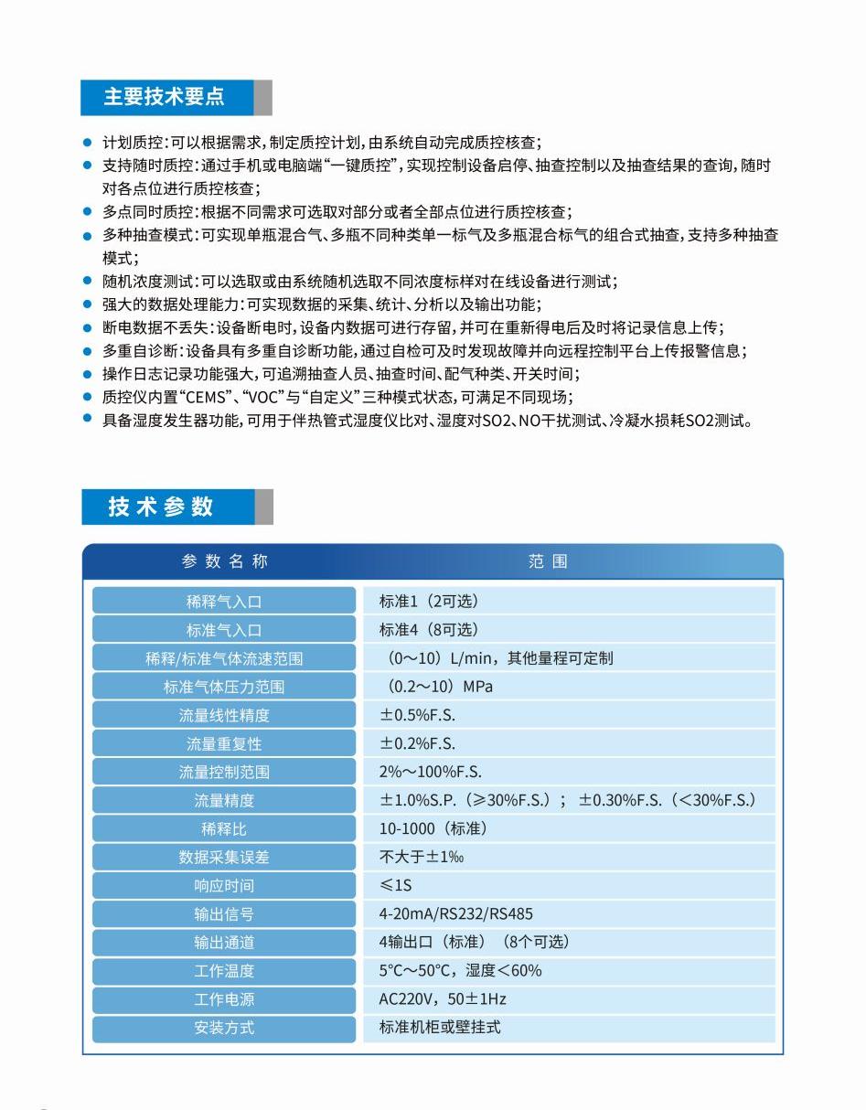
污染源废气在线自动监测远程质量控制系统
上一篇:烟气在线自动监测质控仪
下一篇:水质在线监测远程质控仪
快捷导航
网站首页
软件方案
仪器设备
解决方案
新闻中心
关于我们
需求提交
网站地图
联系方式
传 真:
手 机:13153165307
电 话:0531-82899880
地 址:山东省济南市高新区舜风路777号B座4楼401室
友情链接
山东益源环保科技有限公司
在线咨询
咨询电话:
0531-82899880
Copyright © 2002-2020 山东向明数智物联科技有限公司 版权所有 备案号:
鲁ICP备2022042023号-1
扫一扫咨询微信客服
0531-82899880
微信号:sdyyhb
微信公众号